drawio-skill
From text to professional diagrams. Generate draw.io files from natural language with self-check, iterative refinement, and ML model support.
/plugin marketplace add Agents365-ai/365-skills
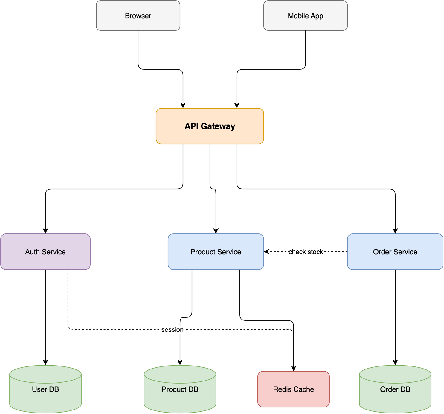
Generated from one natural-language prompt — full prompt in the README.
Why This Skill
The only pure-SKILL.md solution that reads its own output and auto-fixes before showing you.
6 Diagram Presets
ERD, UML Class, Sequence, Architecture, ML/Deep Learning, Flowchart — each with preset shapes, styles, and layout conventions.
ML / Deep Learning
Transformer, CNN, LSTM architectures with tensor shape annotations (B, C, H, W). Built for NeurIPS, ICML, ICLR papers.
Self-Check Loop
Reads the exported PNG, detects 6 issue types (overlaps, clipped labels, stacked edges), and auto-fixes before showing you.
Animated Connectors
Add flowAnimation=1 for moving dot animations along arrows. Ideal for data-flow and pipeline diagrams in SVG.
Style Presets
Teach the skill your visual style from a .drawio file or image. Save by name and apply to future diagrams. 3 built-ins included: default, corporate, handdrawn.
6 Platforms, Zero Config
Claude Code, Opencode, OpenClaw, Hermes, Codex, SkillsMP — just one SKILL.md file + draw.io desktop. No MCP server, no background daemon.
Browser Fallback
No desktop CLI? Generates a diagrams.net URL that opens your diagram in the browser for viewing and editing.
Demo Gallery
Clean edge routing across different topologies — no lines crossing through shapes.
Star Topology
7 nodes — central broker, 6 services radiating outward
Layered Flow
10 nodes, 4 tiers — with cross-connections routed cleanly
Ring / Cycle
8 nodes — CI/CD pipeline with closed loop and spur branches
vs Native Agent
What you get with the skill vs prompting an LLM directly.
| Feature | Native Agent | This Skill |
|---|---|---|
| Self-check after export | ✗ | ✓ 2-round auto-fix |
| Iterative review loop | ✗ | ✓ 5-round with targeted edits |
| Diagram type presets | ✗ | ✓ 6 presets (ERD, UML, Seq, Arch, ML, Flow) |
| ML model diagrams | ✗ | ✓ Tensor shapes, layer colors |
| Animated connectors | ✗ | ✓ flowAnimation=1 |
| Grid-aligned layout | ✗ | ✓ 10px snap |
| Complexity-scaled spacing | ✗ | ✓ 200–350px by node count |
| Color palette | Random | ✓ 7-color semantic system |
| Edge routing rules | Basic | ✓ Corridors + waypoints + distribution |
| Container/group nesting | ✗ | ✓ Swimlane + group + custom |
| Embed diagram in export | ✗ | ✓ --embed-diagram |
| Browser fallback | ✗ | ✓ diagrams.net URL |
| Auto-launch desktop app | ✗ | ✓ Opens .drawio for fine-tuning |
| Style presets | ✗ | ✓ Learn, save & apply named styles |
| Plugin marketplace install | ✗ | ✓ via Agents365-ai/365-skills |
Install
Pick your platform. Takes 10 seconds.
# Plugin marketplace (recommended) /plugin marketplace add Agents365-ai/365-skills /plugin install drawio # Manual global install git clone https://github.com/Agents365-ai/drawio-skill.git ~/.claude/skills/drawio-skill # Manual project-level install git clone https://github.com/Agents365-ai/drawio-skill.git .claude/skills/drawio-skill
# Global install (Opencode-native path) git clone https://github.com/Agents365-ai/drawio-skill.git ~/.config/opencode/skills/drawio-skill # Project-level install git clone https://github.com/Agents365-ai/drawio-skill.git .opencode/skills/drawio-skill # Also auto-detected from existing Claude Code install # (~/.claude/skills/ and .claude/skills/ are read automatically)
# Via ClawHub registry clawhub install drawio-pro-skill # Manual install git clone https://github.com/Agents365-ai/drawio-skill.git ~/.openclaw/skills/drawio-skill
# Via SkillsMP CLI skills install drawio-skill
# Via ClawHub CLI clawhub install drawio-pro-skill
# User-level install git clone https://github.com/Agents365-ai/drawio-skill.git ~/.agents/skills/drawio-skill # Project-level install git clone https://github.com/Agents365-ai/drawio-skill.git .agents/skills/drawio-skill
Related Skills
Part of the Agents365-ai diagram-skill family — pick the right tool for the job.
excalidraw-skill
Hand-drawn / sketchy — whiteboard mockups, informal diagrams.
mermaid-skill
Text-based, auto-layout — README-embeddable, version-control friendly.
plantuml-skill
UML-focused — class / sequence diagrams in CI pipelines.
tldraw-skill
Whiteboard collaboration — casual sketches, FigJam-style boards.
Support
If this skill helps you, consider supporting the author.
WeChat Pay
Alipay
Buy Me a Coffee
Give a Reward